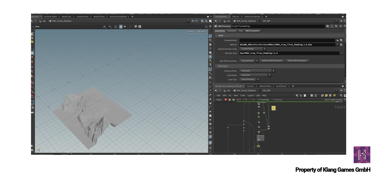
A procedural landscape system, written with VEX, Python and the Houdini PDG. Landscapes are processed in tiles in parallel and output into custom data formats for our Unity landscape system.
While I created the base of the system, it is a collaborative work where all Technical Artists at the company contribute to. We propagate strong ownership of codebases in the Technical Art team at Klang Games. That said, I don't own the codebase and development of this pipeline any longer.



I for obvious reasons can't share any code and details about how this Pipeline works behind the scenes, but it plays a central part of our landscape generation pipeline. All the Screenshots, as well as all the Code, belong to Klang Games GmbH